植物研究 ›› 2021, Vol. 41 ›› Issue (3): 408-418.doi: 10.7525/j.issn.1673-5102.2021.03.011
曹倩1,2, 徐隆华1,3, 王久利1,2,4(
), 张发起1, 陈世龙1
收稿日期:2020-03-25
出版日期:2021-05-20
发布日期:2021-03-24
通讯作者:
王久利
E-mail:wang_jiul@163.com
作者简介:曹倩(1977—),女,博士研究生,主要从事青藏高原植物系统学研究。
基金资助:
Qian CAO1,2, Long-Hua XU1,3, Jiu-Li WANG1,2,4(
), Fa-Qi ZHANG1, Shi-Long CHEN1
Received:2020-03-25
Online:2021-05-20
Published:2021-03-24
Contact:
Jiu-Li WANG
E-mail:wang_jiul@163.com
About author:CAO Qian(1977—),female,doctoral student,major in plateau plant systematic and evolution.
Supported by:摘要:
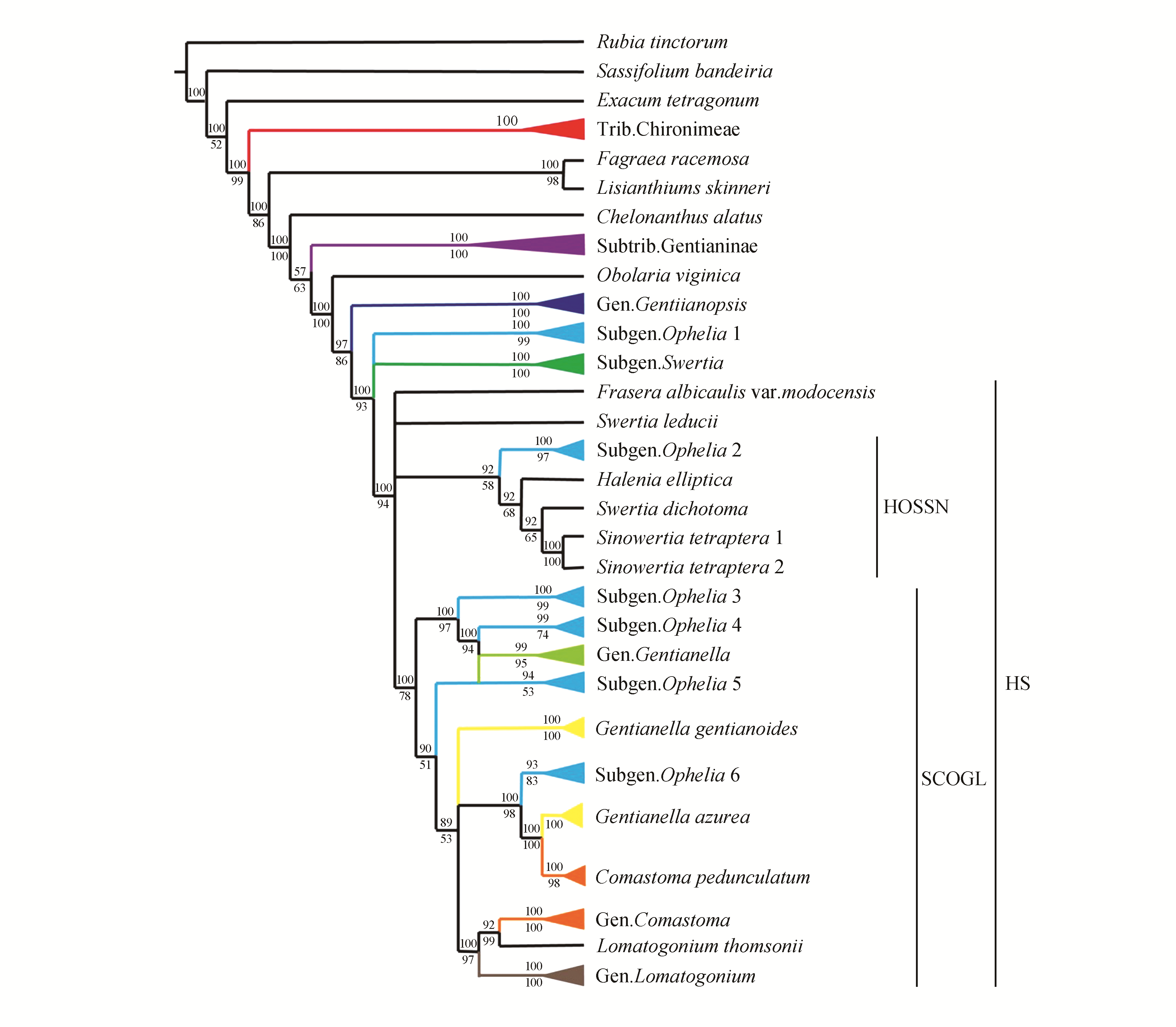
獐牙菜亚族(subtribe Swertiinae)是龙胆科(Gentianaceae)中分类处理较困难的一个亚族。为探讨该亚族各属之间和属内的系统关系,选取了该亚族86种及变种,采用ML和BI方法对样本的叶绿体基因matK和rbcL片段进行分析,构建了该亚族的系统发育树,用马尔科夫蒙特卡洛算法(MCMC)的分子序列贝叶斯分析推算了该亚族的关键演化时间点。结果显示:①龙胆亚族和獐牙菜亚族各自为单系,且互为姐妹类群;②獐牙菜属、假龙胆属、肋柱花属和喉毛花属均不是单系群,各属的种在系统发育树上互有交叉,特别是獐牙菜属的多个种分别聚到不同的支上,与其它属是并系关系;③獐牙菜亚族49个种在约4 Ma开始形成;④分子数据支持何廷农分类系统对于獐牙菜亚属和多枝亚属的属间划分,部分支持多枝亚属下多枝组和宽丝组的划分;⑤异型花属、獐牙菜属、假龙胆属、喉毛花和肋柱花属的属间分类以及獐牙菜属肉根亚属密花组的系统位置仍需进一步讨论。
曹倩, 徐隆华, 王久利, 张发起, 陈世龙. 獐牙菜亚族植物的系统发育分析[J]. 植物研究, 2021, 41(3): 408-418.
Qian CAO, Long-Hua XU, Jiu-Li WANG, Fa-Qi ZHANG, Shi-Long CHEN. Molecular Phylogeny of Subtribe Swertiinae[J]. Bulletin of Botanical Research, 2021, 41(3): 408-418.
附表1
系统发育分析所用的物种材料和GenBank序列号
种及个体编号 Species and individual code | 序列号 GenBank Accession | 分支 Clade | |
|---|---|---|---|
| matK | rbcL | ||
| 苇叶獐牙菜Swertia wardii | KC861244 | KX019845 | 獐牙菜亚属Subgen. Swertia |
| 二叶獐牙菜S.bifolia | KC861232 | KX019852 | 獐牙菜亚属Subgen. Swertia |
| 膜边獐牙菜S.marginata | KC861235 | KX019847 | 獐牙菜亚属Subgen. Swertia |
| 华北獐牙菜S.wolfangiana | KC861227 | KX019843 | 獐牙菜亚属Subgen. Swertia |
| S.perennis | AJ010528 & AJ011457 | KX678083.1 | 獐牙菜亚属Subgen. Swertia |
| 红直獐牙菜S.erythrosticta 1 | KC861266 | KX019849 | 獐牙菜亚属Subgen. Swertia |
| 红直獐牙菜S.erythrosticta 2 | KC861267 | JF944530 | 獐牙菜亚属Subgen. Swertia |
| 显脉獐牙菜S.nervosa | LM644049 | LM644055 | 多枝亚属1 Subgen. Ophelia 1 |
| 狭叶獐牙菜S.angustifolia | LM644053 | LM644059 | 多枝亚属1 Subgen. Ophelia 1 |
| 美丽獐牙菜S.angustifolia var. pulchella | HG917352 | HG964542 | 多枝亚属1 Subgen. Ophelia 1 |
| S.corymbosa | HG917351 | HG964541 | 多枝亚属1 Subgen. Ophelia 1 |
| S.densifolia 1 | HG917339 | HG964529 | 多枝亚属1 Subgen. Ophelia 1 |
| S.densifolia 2 | HG917343 | HG964533 | 多枝亚属1 Subgen. Ophelia 1 |
| S.lawii | HG917350 | HG964539 | 多枝亚属1 Subgen. Ophelia 1 |
| 蒙自獐牙菜S.leducii | KC861268 | KC935903 | 多枝亚属2 Subgen. Ophelia 2 |
| S.paniculata | LM644051 | LM644057 | 多枝亚属2 Subgen. Ophelia 2 |
| 獐牙菜S.bimaculata 1 | JF956556 | JF944518 | 多枝亚属2 Subgen. Ophelia 2 |
| 獐牙菜S.bimaculata 2 | JF956557 | JF944519 | 多枝亚属2 Subgen. Ophelia 2 |
| 白花獐牙菜S.alba 1 | KC935911 | KC935899 | 多枝亚属3 Subgen. Ophelia 3 |
| 白花獐牙菜S.alba 2 | KC935912 | KC935900 | 多枝亚属3 Subgen. Ophelia 3 |
| 大籽獐牙菜S.macrosperma 1 | JF956570 | JF944536 | 多枝亚属3 Subgen. Ophelia 3 |
| 大籽獐牙菜S.macrosperma 2 | JF956573 | KC935902 | 多枝亚属3 Subgen. Ophelia 3 |
| 抱茎獐牙菜S.franchetiana | KC861256 | JF944535 | 多枝亚属4 Subgen. Ophelia 4 |
| 川西獐牙菜S.mussotii | KC861255 | KX019846 | 多枝亚属4 Subgen. Ophelia 4 |
| 紫红獐牙菜S.punicea 1 | JF956579 | JF944543 | 多枝亚属4 Subgen. Ophelia 4 |
| 紫红獐牙菜S.punicea 2 | JF956577 | JF944542 | 多枝亚属4 Subgen. Ophelia 4 |
| 单花獐牙菜S.subuniflora 1 | KX019837 | KX019840 | 多枝亚属4 Subgen. Ophelia 4 |
| 单花獐牙菜S.subuniflora 2 | KX019838 | KX019841 | 多枝亚属4 Subgen. Ophelia 4 |
| 单花獐牙菜S.subuniflora 2 | KX019839 | KX019842 | 多枝亚属4 Subgen. Ophelia 4 |
| 印度獐牙菜S.chirayita 1 | HG917353 | HG964543 | 多枝亚属5 Subgen. Ophelia 5 |
| 印度獐牙菜S.chirayita 2 | KU859978 | KU859981 | 多枝亚属5 Subgen. Ophelia 5 |
| 毛萼獐牙菜S.hispidicalyx 1 | KP184451 | KP184457 | 多枝亚属5 Subgen. Ophelia 5 |
| 毛萼獐牙菜S.hispidicalyx 2 | KP184453 | KP184459 | 多枝亚属5 Subgen. Ophelia 5 |
| 西南獐牙菜S.cincta | JF956563 | JF944525 | 多枝亚属5 Subgen. Ophelia 5 |
| 宽丝獐牙菜S.dilatata | KC861265 | KX019850 | 多枝亚属5 Subgen. Ophelia 5 |
| 毛獐牙菜S.pubescens | JF956575 | JF944540 | 多枝亚属5 Subgen. Ophelia 5 |
| 云南獐牙菜S.yunnanensis 1 | JF956584 | JF944552 | 多枝亚属6 Subgen. Ophelia 6 |
| 云南獐牙菜S.yunnanensis 2 | JF956585 | JF944553 | 多枝亚属6 Subgen. Ophelia 6 |
| 细瘦獐牙菜S.tenuis 1 | JF956582 | JF944547 | 多枝亚属6 Subgen. Ophelia 6 |
| 细瘦獐牙菜S.tenuis 2 | JF956583 | JF944548 | 多枝亚属6 Subgen. Ophelia 6 |
| 异型花 Sinoswertia tetraptera 1 | KC861270 | JF944550 | HOSSN |
| 异型花S.tetraptera 2 | KC861269 | JF944551 | HOSSN |
| 歧伞獐牙菜S.dichotoma | AJ408035 | KX019851 | HOSSN |
| 椭圆叶花锚 Halenia elliptica | MH116666 | MH117563 | HOSSN |
| 心叶獐牙菜S.cordata | KC594672 | KX019844 | |
| 镰萼喉毛花Comastoma falcatum 1 | KC861271 | KC935878 | 喉毛花属Gen. Comastoma |
| 镰萼喉毛花C.falcatum 2 | KC861272 | KC935879 | 喉毛花属Gen. Comastoma |
| 长梗喉毛花C.pedunculatum 1 | KC861273 | KC935880 | |
| 长梗喉毛花C.pedunculatum 2 | KC861274 | KC935881 | |
| C. pseudopulmonarium | KX911141 | KX910836 | 喉毛花属Gen. Comastoma |
| 高杯喉毛花C.traillianum | KC861276 | KC935882 | 喉毛花属Gen. Comastoma |
| 高杯喉毛花C.traillianum | KC935905 | KC935883 | 喉毛花属Gen. Comastoma |
| 斑茎蔓龙胆Crawfurdia maculaticaulis | KX911142 | KX910837 | 龙胆亚族Subtrib. Gentianinae |
| 尖叶假龙胆G.acuta | KX526638 | KX527324 | 假龙胆属Gen. Gentianella |
| G.amarella | JN966311 | JN965558 | 假龙胆属Gen. Gentianella |
| G.anglica 1 | JN894540 | JN891638 | 假龙胆属Gen. Gentianella |
| G.anglica 2 | JN896134 | JN893666 | 假龙胆属Gen. Gentianella |
| 黑边假龙胆G.azurea 1 | KC861284 | KC935884 | |
| 黑边假龙胆G.azurea 2 | KC935906 | KC935885 | |
| G.bellidifolia | AJ388162 & AJ388232 | KT626711 | 假龙胆属Gen. Gentianella |
| G.campestris 1 | JN894539 | JN892657 | 假龙胆属Gen. Gentianella |
| G.campestris 2 | JN895553 | JN892868 | 假龙胆属Gen. Gentianella |
| 密花假龙胆G.gentianoides | KC861285 | KC935886 | |
| 密花假龙胆G.gentianoides | KC861286 | KC935887 | |
| G.germanica | AJ406335 & AJ406363 | KF997490 | 假龙胆属Gen. Gentianella |
| G.propinqua 1 | JN966313 | JN965562 | 假龙胆属Gen. Gentianella |
| G.propinqua 2 | JN966314 | JN965564 | 假龙胆属Gen. Gentianella |
| G.propinqua subsp. arctophila | KC474860 | KC482926 | 假龙胆属Gen. Gentianella |
| G.quinquefolia | AJ406341 & AJ406369 | KF496035 | 假龙胆属Gen. Gentianella |
| G.uliginosa | JN895551 | JN892866 | 假龙胆属Gen. Gentianella |
| 扁蕾Gentianopsis barbata 1 | KC861287 | KC935888 | 扁蕾属Gen. Getianopsis |
| 扁蕾G.barbata 2 | KC861288 | KC935889 | 扁蕾属Gen. Getianopsis |
| Gentianopsis ciliata | AJ388164 & AJ388234 | KM360802 | 扁蕾属Gen. Getianopsis |
| 迴旋扁蕾G.contorta 1 | KC861289 | KC935890 | 扁蕾属Gen. Getianopsis |
| G.contorta 2 | KC861290 | KC935891 | 扁蕾属Gen. Getianopsis |
| G.crinita | AJ406345 & AJ406373 | KF613047 | 扁蕾属Gen. Getianopsis |
| G.holopetala | MF963443 | MF963066 | 扁蕾属Gen. Getianopsis |
| 湿生扁蕾G.paludosa 1 | KC861292 | KC935892 | 扁蕾属Gen. Getianopsis |
| 湿生扁蕾G.paludosa 2 | KC935907 | KC935893 | 扁蕾属Gen. Getianopsis |
| 辐花 Lomatogoniopsis alpina | KC861239 | JQ933391 | |
| Lomatogonium carinthiacum 1 | KC935908 | KC935895 | 肋柱花属Gen. Lomatogonium |
| L.carinthiacum 2 | KC935909 | KC935896 | 肋柱花属Gen. Lomatogonium |
| 大花肋柱花L.macranthum | KT280232 | KT280127 | 肋柱花属Gen. Lomatogonium |
| 辐状肋柱花L.rotatum 1 | KC935910 | KC935897 | 肋柱花属Gen. Lomatogonium |
| 辐状肋柱花L.rotatum 2 | KC861294 | KC935898 | 肋柱花属Gen. Lomatogonium |
| 铺散肋柱花L.thomsonii | KX911144 | KX910870 | |
| 峨眉双蝴蝶Tripterospermum cordatum | KX911146 | KX527240 | 龙胆亚族Subtrib. Gentianinae |
| Metagentiana rhodantha | JN162102 | JN162113 | 龙胆亚族Subtrib. Gentianinae |
| Saccifolium bandeirae | HQ384550 | AJ242609 | 龙胆亚族Subtrib. Gentianinae |
| 粗茎秦艽Gentiana crassicaulis | KC861277 | KJ947517 | 龙胆亚族Subtrib. Gentianinae |
| 麻花艽G.straminea | KC861281 | GQ436509 | 龙胆亚族Subtrib. Gentianinae |
| 达乌里秦艽G.dahurica | KC861279 | KM226715 | 龙胆亚族Subtrib. Gentianinae |
| G.acaulis | KU673862 | KF602225 | 龙胆亚族Subtrib. Gentianinae |
| 阿墩子龙胆G.atuntsiensis | KU512399 | KU512521 | 龙胆亚族Subtrib. Gentianinae |
| 头花龙胆G.cephalantha | KU512403 | KU512519 | 龙胆亚族Subtrib. Gentianinae |
| G.cruciata | KJ746189 | KJ746282 | 龙胆亚族Subtrib. Gentianinae |
| 龙胆G.scabra | JN162093 | JN162105 | 龙胆亚族Subtrib. Gentianinae |
| G.purpurea | AJ429323 | KF602228 | 龙胆亚族Subtrib. Gentianinae |
| 新疆秦艽G.walujewii | KU512457 | KU512464 | 龙胆亚族Subtrib. Gentianinae |
| 云南龙胆G.yunnanensis | KU512458 | KU512463 | 龙胆亚族Subtrib. Gentianinae |
| Centaurium erythraea | HM850820 | HM849874 | Trib. Chironimeae |
| Blackstonia perfoliata | HM850819 | HM849816 | Trib. Chironimeae |
| Cicendia filiformis | HM850824 | HM849894 | Trib. Chironimeae |
| Sabatia angularis | HQ384549 | JQ592140 | Trib. Chironimeae |
| S.stellaris | KJ773109 | KJ773856 | Trib. Chironimeae |
| Lisianthius skinneri | JQ587945 | JQ592140 | Trib. Chironimeae |
| Zeltnera muehlenbergii | MF963471 | MF963085 | Trib. Chironimeae |
| Obolaria virginica 1 | KP642775 | KP643633 | |
| Frasera albicaulis var. modocensis | MF963525 | MF963160 | |
| 藻百年Exacum tetragonum | LM644054 | LM644054 | |
| Chelonanthus alatus | JQ587942 | JQ592137 | |
| 1 | Struwe L,Albert V A.Gentianaceae:systematics and natural history[M].New York:Cambridge University Press,2002:242. |
| 2 | Ho T N,Liu S W.A worldwide monograph of Swertia and its allies[M].Beijing:Science Press,2015:1-4. |
| 3 | Von Hagen K B,Kadereit J W.Phylogeny and flower evolution of the Swertiinae(Gentianaceae-Gentianeae):homoplasy and the principle of variable proportions[J].Systematic Botany,2002,27(3):548-572. |
| 4 | Ho T N,Liu S W.The infrageneric classification of Gentiana(Gentianaceae)[J].Bulletin of the British Museum(Natural History),Botany,1990,20(2):169-192. |
| 5 | Chen S L,Ho T N,Liu J Q,et al.Embryology of Tripterospermum cordatum(Gentianaceae)[J].Acta Botanica Yunnanica,2000,22(1):53-58. |
| 6 | Xue C Y,Ho T N,Liu J Q.Embryology of Swertia tetraptera Maxim.(Gentianaceae)and its systematic implication[J].Acta Phytotaxonomica Sinica,1999,37(3):259-263. |
| 7 | Xue C Y,Ho T N,Liu J Q.Embryology of a Tibetan medicine Halenia elliptica[J].Acta Botanica Yunnanica,1999,21(2):212-217. |
| 8 | Xue C Y,He T N,Li D Z.Embryology of Swertia cincta(Gentianaceae)and its systematic value[J].Acta Botanica Yunnanica,2002,24(1):75-81. |
| 9 | Chassot P,Nemomissa S,Yuan Y M,et al.High paraphyly of Swertia L.(Gentianaceae)in the Gentianella-lineage as revealed by nuclear and chloroplast DNA sequence variation[J].Plant Systematics and Evolution,2001,229(1-2):1-21. |
| 10 | Favre A,Yuan Y M,Küpfer P,et al.Phylogeny of subtribe Gentianinae(Gentianaceae):Biogeographic inferences despite limitations in temporal calibration points[J].Taxon,2010,59(6):1701-1711. |
| 11 | 郗厚诚,孙瑶,薛春迎.基于ITS和matK序列的獐牙菜亚族(龙胆科龙胆族)分子系统学[J].植物分类与资源学报,2014,36(2):145-156. |
| Xi H C,Sun Y,Xue C Y.Molecular phylogeny of Swertiinae(Gentianaceae-Gentianeae)based on sequence data of ITS and matK[J].Plant Diversity and Resources,2014,36(2):145-156. | |
| 12 | 薛春迎,何廷农,李德铢.獐牙菜属植物花蜜腺形态及解剖学[J].云南植物研究,2002,24(3):359-369. |
| Xue C Y,He T N,Li D Z.Floral nectaries in Swertia:anatomy and morphology[J].Acta Botanica Yunnanica,2002,24(3):359-369. | |
| 13 | Nemomissa S.Floral character states of the Northeast and Tropical East African Swertia species(Gentianaceae)[J].Nordic Journal of Botany,1997,17(2):145-156. |
| 14 | Yuan M Y,Küpfer P,Zeltner L.Chromosomal evolution of Gentiana and Jaeschkea(Gentianaceae),with further documentation of chromosome data for 35 species from western China[J].Plant Systematics and Evolution,1998,210(3-4):231-247. |
| 15 | Nilsson S.Pollen morphological studies in the Gentianaceae—Gentianinae[J].Grana Palynologica,1967,7(1):46-143. |
| 16 | Kamel E A,Elwan Z A,Loutfy M H A.On the taxonomy of Gentiana L.and Gentianella Moench.(Gentianaceae):evidence from seed coat morphology and seed protein electrophoresis[J].Assiut Univ.J.Bot.,2006,35(2):1-13. |
| 17 | Kataeva T N,Prokopyev A S,Akinina A A,et al.Seed morphology of some species in the family Gentianaceae[J].Biosciences Biotechnology Research Asia,2015,12(3):2287-2293. |
| 18 | Whitlock B A,Silver J,Prince J S.Seed coat morphology in Gentianopsis(Gentianaceae)[J].Rhodora,2010,112(949):58-79. |
| 19 | 葛学军.新疆龙胆科种皮微形态学研究[J].植物研究,1996,16(4):455-458. |
| Ge X J.Seed coat micromorphology of Gentianaceae in Xinjiang[J].Bulletin of Botanical Research,1996,16(4):455-458. | |
| 20 | Doyle J J,Doyle J L.A rapid DNA isolation procedure for small quantities of fresh leaf tissue[J].Phytochemical Bulletin,1987,19:11-15. |
| 21 | Fay M F,Swensen S M,Chase M W.Taxonomic affinities of Medusagyne oppositifolia(Medusagynaceae)[J].Kew Bulletin,1997,52(1):111-120. |
| 22 | Cuénoud P,Savolainen V,Chatrou L W,et al.Molecular phylogenetics of Caryophyllales based on nuclear 18S rDNA and plastid rbcL,atpB,and matK DNA sequences[J].American Journal of Botany,2002,89(1):132-144. |
| 23 | Kumar S,Stecher G,Tamura K.MEGA7:molecular evolutionary genetics analysis version 7.0 for bigger datasets[J].Molecular Biology and Evolution,2016,33(7):1870-1874. |
| 24 | Edgar R C.MUSCLE:multiple sequence alignment with high accuracy and high throughput[J].Nucleic Acids Research,2004,32(5):1792-1797. |
| 25 | Graham A.Lisianthius pollen from the Eocene of Panama[J].Annals of the Missouri Botanical Garden,1984,71(4):987-993. |
| 26 | Drummond A J,Suchard M A,Xie D,et al.Bayesian phylogenetics with BEAUti and the BEAST 1.7[J].Molecular Biology and Evolution,2012,29(8):1969-1973. |
| 27 | Matuszak S,Muellner‐Riehl A N,Sun H,et al.Dispersal routes between biodiversity hotspots in Asia:the case of the mountain genus Tripterospermum(Gentianinae,Gentianaceae)and its close relatives[J].Journal of Biogeography,2016,43(3):580-590. |
| 28 | Favre A,Michalak I,Chen C H,et al.Out-of-Tibet:the spatio-temporal evolution of Gentiana(Gentianaceae)[J].Journal of Biogeography,2016,43(10):1967-1978. |
| 29 | Grisebach A.Genera et species Gentianearum adjectis observationibus quibusdam phytogeographicis[M].Stuttgartiae:Bumtibus J.G.Cottan,1839. |
| 30 | Marquand C V B.The botanical collection made by captain F.Kingdon Ward in the eastern Himalaya and Tibet in 1924-25[J].Botanical Journal of the Linnean Society,1929,48(321):149-229. |
| 31 | Xue C Y,Ho T N,Li D Z.Embryology of Swertia(Gentianaceae)relative to taxonomy[J].Botanical Journal of the Linnean Society,2007,155(3):383-400. |
| 32 | Von Hagen K B,Kadereit J W.The phylogeny of Gentianella(Gentianaceae)and its colonization of the southern hemisphere as revealed by nuclear and chloroplast DNA sequence variation[J].Organisms Diversity & Evolution,2001,1(1):61-79. |
| 33 | 何廷农,薛春迎,王伟.獐牙菜属植物的起源,散布和分布区形成[J].植物分类学报,1994,32(6):525-537. |
| Ho T N,Xue C Y,Wang W.The origin,dispersal and formation of the distribution pattern of Swertia L.(Gentianaceae)[J].Acta Phytotaxonomica Sinica,1994,32(6):525-537. | |
| 34 | Card H H.A revision of the genus Frasera[J].Annals of the Missouri Botanical Garden,1931,18(2):245-282. |
| 35 | Pringle J S.Taxonomic notes on western American Gentianaceae[J].Sida,1990,14(2):179-187. |
| 36 | 邓涛,吴飞翔,王世骐,等.古近纪/新近纪之交青藏高原陆地生态系统的重大转折[J].科学通报,2019,64(27):2894-2906. |
| Deng T,Wu F X,Wang S Q,et al.Significant shift in the terrestrial ecosystem at the Paleogene/Neogene boundary in the Tibetan Plateau[J].Chinese Science Bulletin,2019,64(27):2894-2906. | |
| 37 | Miao Y F,Herrmann M,Wu F L,et al.What controlled Mid–Late Miocene long-term aridification in Central Asia?—Global cooling or Tibetan Plateau uplift:A review[J].Earth-Science Reviews,2012,112(3-4):155-172. |
| 38 | Li J J,Fang X M.Uplift of the Tibetan Plateau and environmental changes[J].Chinese Science Bulletin,1999,44(23):2117-2124. |
| 39 | Mulch A,Chamberlain C P.Earth science:the rise and growth of Tibet[J].Nature,2006,439(7077):670-671. |
| 40 | 刘建全.“整合物种概念”和“分化路上的物种”[J].生物多样性,2016,24(9):1004-1008. |
| Liu J Q.“The integrative species concept” and “species on the speciation way”[J].Biodiversity Science,2016,24(9):1004-1008. | |
| 41 | Meyer A,Kocher T D,Basasibwaki P,et al.Monophyletic origin of Lake Victoria cichlid fishes suggested by mitochondrial DNA sequences[J].Nature,1990,347(6293):550-553. |
| 42 | Chen S Y,Xia T,Wang Y J,et al.Molecular systematics and biogeography of Crawfurdia,Metagentiana and Tripterospermum(Gentianaceae)based on nuclear ribosomal and plastid DNA sequences[J].Annals of Botany,2005,96(3):413-424. |
| 43 | Wang Y J,Liu J Q,Miehe J.Phylogenetic origins of the himalayan endemic Dolomiaea,Diplazoptilon and Xanthopappus(Asteraceae:Cardueae) based on three DNA regions[J].Annals of Botany,2007,99(2):311-322. |
| 44 | Zhang X,Deng T,Moore M J,et al.Plastome phylogenomics of Saussurea(Asteraceae:Cardueae)[J].BMC Plant Biology,2019,19:290. |
| 45 | Lu L M,Mao L F,Yang T,et al.Evolutionary history of the angiosperm flora of China[J].Nature,2018,554(7691):234-238. |
| [1] | 万雪琴, 时羽杰, 黄金亮, 糜加轩, 钟宇, 张帆, 陈良华. 杨属植物分类的研究进展和展望[J]. 植物研究, 2023, 43(2): 161-168. |
| [2] | 王飞, 赵文植, 董章宏, 马路遥, 李卫英, 李宗艳, 辛培尧. 丝兰属6种植物叶绿体基因组特征分析[J]. 植物研究, 2023, 43(1): 109-119. |
| [3] | 芦永昌, 张鑫, 张璐燕, 王久利. 辽东丁香完整叶绿体基因组的结构与特征[J]. 植物研究, 2023, 43(1): 120-130. |
| [4] | 张雨, 苏旭, 刘玉萍, 刘涛, 郑长远, 苏丹丹, 王亚男, 吕婷. 喜马红景天叶绿体基因组特征及其系统发育分析[J]. 植物研究, 2022, 42(4): 602-612. |
| [5] | 夏铭泽, 张发起, 迟晓峰, 韩霜, 陈世龙. 梅花草属叶绿体基因组进化分析[J]. 植物研究, 2022, 42(4): 626-636. |
| [6] | 苏丹丹, 刘玉萍, 刘涛, 郑长远, 张雨, 王亚男, 秦娜, 苏旭. 苦马豆叶绿体基因组结构及其特征分析[J]. 植物研究, 2022, 42(3): 446-454. |
| [7] | 杨晨, 陈志祥, 姚雪莹, 王河山, 王奇志. 中国15种变豆菜属植物的花粉形态及系统学分析[J]. 植物研究, 2020, 40(6): 805-812. |
| [8] | 付涛, 王志龙, 林乐静, 林立, 李文, 袁冬明. 中国主栽樱花的分子系统发育分析[J]. 植物研究, 2020, 40(6): 876-885. |
| [9] | 张衷华, 宋晓倩, 唐中华, 梁正伟. 中国盐生植物系统发育多样性及省域差异性[J]. 植物研究, 2020, 40(3): 330-338. |
| [10] | 段义忠, 杜忠毓, 王海涛. 西北干旱区孑遗濒危植物四合木(Tetraena mongolica)叶绿体基因组特征研究及比较分析[J]. 植物研究, 2019, 39(5): 653-663. |
| [11] | 朱弘, 伊贤贵, 朱淑霞, 王华辰, 段一凡, 王贤荣. 基于叶绿体DNA atpB-rbcL片段的典型樱亚属部分种的亲缘关系及分类地位探讨[J]. 植物研究, 2018, 38(6): 820-827. |
| [12] | 张妍彤, 黄剑, 宋菊, 林丽梅, 冯若宣, 邢朝斌. 壳斗科植物叶绿体基因组结构及变异分析[J]. 植物研究, 2018, 38(5): 757-765. |
| [13] | 唐丽丽, 陈国平, 冯小梅, 赵铁建, 石福臣. 基于系统发育的燕山东麓植物群落的构建机制[J]. 植物研究, 2017, 37(6): 807-815. |
| [14] | 蒋喻林, 刘宇婧, 冯艺玫, 谭淼, 蒋天仪, 余小芳. 基于rbcL序列试论鸢尾属部分物种间的系统发育关系[J]. 植物研究, 2017, 37(3): 351-359. |
| [15] | 王久利, 朱明星, 徐明行, 陈世龙, 张发起. 基于RAD-seq技术的异型花SSR信息分析[J]. 植物研究, 2017, 37(3): 447-452. |
| 阅读次数 | ||||||
|
全文 |
|
|||||
|
摘要 |
|
|||||